ROGUELIKE DUNGEON

no two playthroughs are ever the same

Vision

This system introduces a roguelike-style dungeon that opens daily, aiming to increase player engagement and extend extend average session length. To prevent the gameplay from becoming repetitive, I designed five distinct encounter types—Combat, Special Events, Shop, Oracle, and Divination—which are randomly presented during each run.



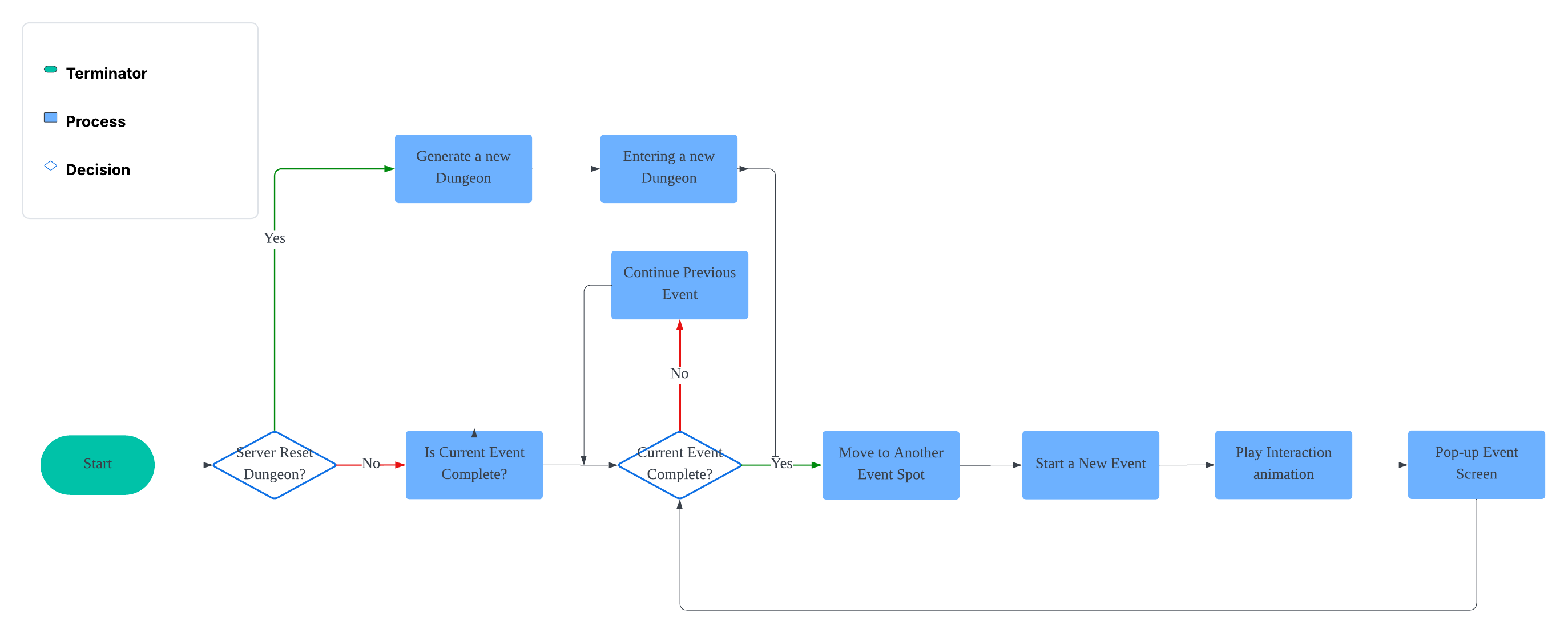
LOGIC FLOWCHART

One of the challenges in designing the dungeon system is that the dungeon is composed of various types of event modules, and players can exit at any time. Additionally, the dungeon resets on a daily schedule.To help backend engineers understand how the server determines whether to save or reload player progress, I created the following flowchart.

GOD BlESSING

This design is inspired by Hades. During certain moments in the dungeon, players receive a powerful passive skill granted by a god. Each god has unique characteristics, and each skill comes in three upgrade tiers. These effects last until the dungeon ends.

Relic Design

Here is some intereting type of Relic:

1. Combo-based:A few relic are work better when collected as a set.

2. Stackable relics that grow stronger the more times you choose them,

3. Scaling relics that grow over time (e.g., +damage after each win),

4. currency relic: which you can use to buy relics or restore health at the store.











Store

Store is another special phase

where players spend currency to make purchases instead of choosing options.













Divination

In this phase, players rely entirely on luck, but they can choose to spend currency to challenge it again.













Special Event


Special events are a very entertaining phase where interesting occurrences happen, prompting players to make choices, each of which has unexpected outcomes.









Achievements


To encourage players to try as many strategies as possible, I also designed a series of achievements to complement this.















Narritive Design

To keep players immersed, the entire system maintains a consistent Greek mythology theme. To help the artists understand my design vision, I also provided them with visual style references.