MASTERY SYSTEM

My Role: System design, UX design

Vision

This talent system is built upon the original skills of the heroes. Players earn talent points upon leveling up, which they can freely allocate to significantly enhance their existing skills. This design allows players to experiment with various skill combinations, enabling them to explore their unique playstyles and strategies for each hero.

Research

This skill tree is an add-on instead of replacing the original skill, so the references that cross my mind are League of Legends, World of Warcraft, and Diablo III. I discovered a unique setting in Divinity: Original Sin II for bringing skills into battle at the cost of memory points.














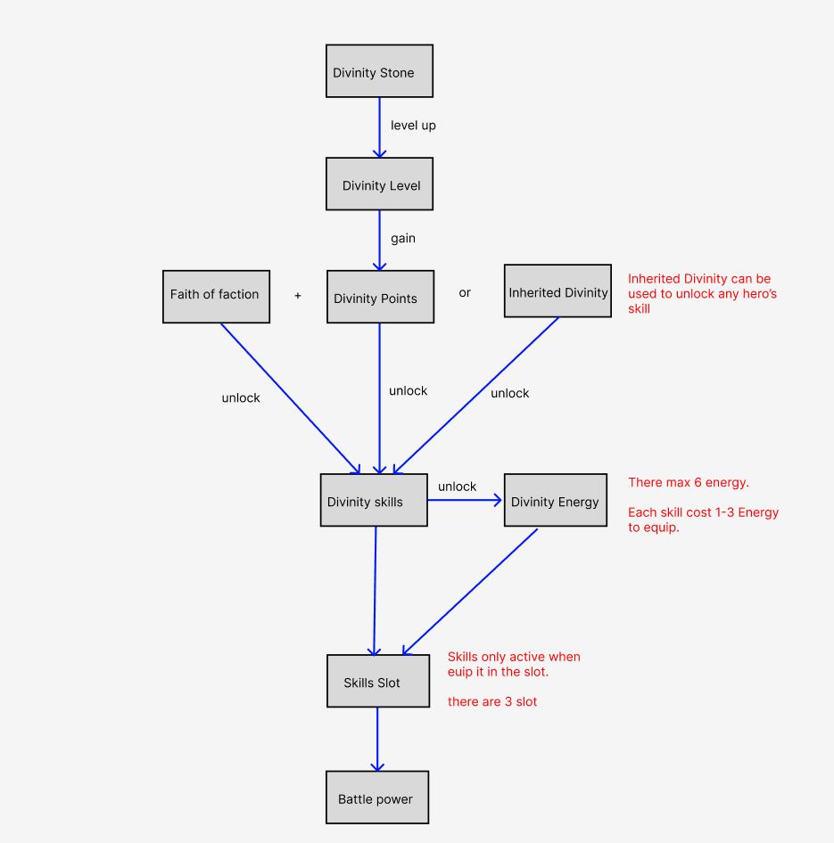
Economic Flow Map

I plan out this map, which explains the economic flow of this system. This system is more complex than a console game will do because we need to separate rare resources from common ones. Divinity stone and Faith are common resources that can get anywhere. However, inherited Divinity is pretty rare.

Talant branches

Each hero has three Talant branches, with each branch representing a unique playstyle, such as enhancing the hero’s attack power, survival ability, or strengthening a specific skill. This provides players with the opportunity to experiment with personalized gameplay.













Talent Slot


Paying players can purchase talent points to fill all three talent branches, but since we only allow each hero a maximum of three talent slots, paying players, despite having greater strategic flexibility, will not gain overwhelming numerical advantages.


This design aims to maintain a balance between paying and free-to-play players, allowing both sides to enjoy the competitive fun of the game. Such balance helps sustain the long-term vitality of the game and player engagement.

















Recomandations

To give the new player some guides, we took the data from all players and calculator the most popular build as recommendations.


Interestingly, many of these builds are out of our expectations. I am glad the players enjoy exploring this gameplay.